近期,经思迈特软件和柏睿数据联合测试,思迈特商业智能与数据分析软件[简称:Smartbi Insight]V11与北京柏睿数据技术股份有限公司(简称“柏睿数据”)的RapidsDB V4.3兼容性良好、运行稳定、性能卓越,完成产品兼容性互认。这是继2018年双方产品首次双向连通认证后,又一次完成产品兼容测试,RapidsDB与Smartbi Insight再一次强强联合,为双方客户提供了更加丰富的应用模式,进一步帮助用户实现数据价值;同时,夯实了双方在各自垂直行业的领先地位。

RapidsDB V4.3是柏睿数据自主研发、全面支持联机交易处理(OLTP)和数据仓库(OLAP)的分布式关系型数据库。这款数据库采用全内存架构,不仅具备完整的数据库管理系统特征,还提供了高效的数据库管理功能。RapidsDB V4.3在数据持久性、安全性和系统可用性方面达到了金融级标准。与传统的基于磁盘的数据库相比,它在数据读写访问和分析性能上实现了100倍以上的提升,适用于大规模处理事务和进行实时分析的应用场景。
本次柏睿数据旗下核心产品RapidsDB与思迈特软件旗下核心产品Smartbi Insight的产品再一次实现互认,双方强强联手,为企业级用户带来真正满足企业需求的安全可靠的端到端大数据平台。
思迈特软件作为国内商业智能BI厂商和AI应用厂商,在推动国产信创方面付诸不懈努力,已赢得央国企、金融、制造、医疗等5000+客户的青睐,为国内企业数智化转型提供了强有力的支持。思迈特坚持自主研发,拥有超80件软件著作、近20件发明专利、超30项创新奖项,具有卓越的技术创新力;此外,思迈特还积极参与国产化适配,构建全栈信创解决方案。目前,思迈特已经与包括华为、阿里云、深信服等信创合作伙伴完成适配认证。

未来,思迈特还将持续拓展信创生态圈,深化信创生态合作,寻求更多领先的合作伙伴共同探索互相兼容认证方式,致力于为不同行业、不同领域的企业级用户提供更优质的大数据产品服务,赋能企业数智化转型,推动国产信创高质量持续发展。
—相关阅读—
Smartbi Insight V11与东方国信CirroData数据库完成兼容适配认证
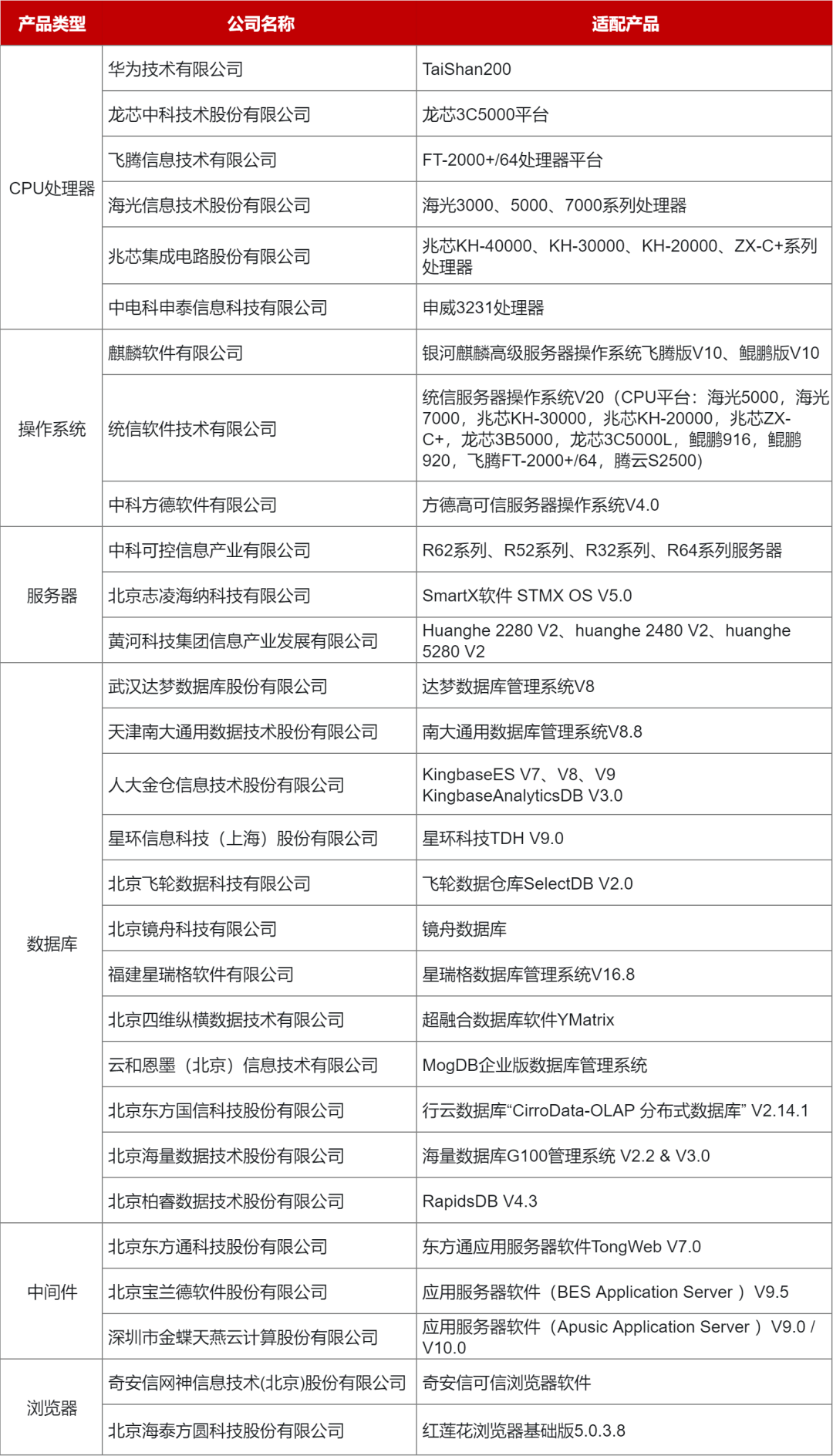
Smartbi Insight V11版本信创认证合集:完成超20家主流软件适配认证
 
        








 
                    
 
        

最新评论